Phase Angle Control Using Triac . Web phase control is the most common form of thyristor power control. Web this video shows you how to control the brightness of ac light bulbs using a. Web in a triac phase control circuit, the triac is triggered on only for specific portions of the. Web here in this article, i’ve talked about phase angle control with some background information on triacs. Web in this project i am implementing an ac dimmer to control the phase angle of a resistive or inductive load. Web triac control circuits must be particularly well tuned to be both economical and applicable to inductive loads.
from studylib.net
Web triac control circuits must be particularly well tuned to be both economical and applicable to inductive loads. Web phase control is the most common form of thyristor power control. Web this video shows you how to control the brightness of ac light bulbs using a. Web in this project i am implementing an ac dimmer to control the phase angle of a resistive or inductive load. Web in a triac phase control circuit, the triac is triggered on only for specific portions of the. Web here in this article, i’ve talked about phase angle control with some background information on triacs.
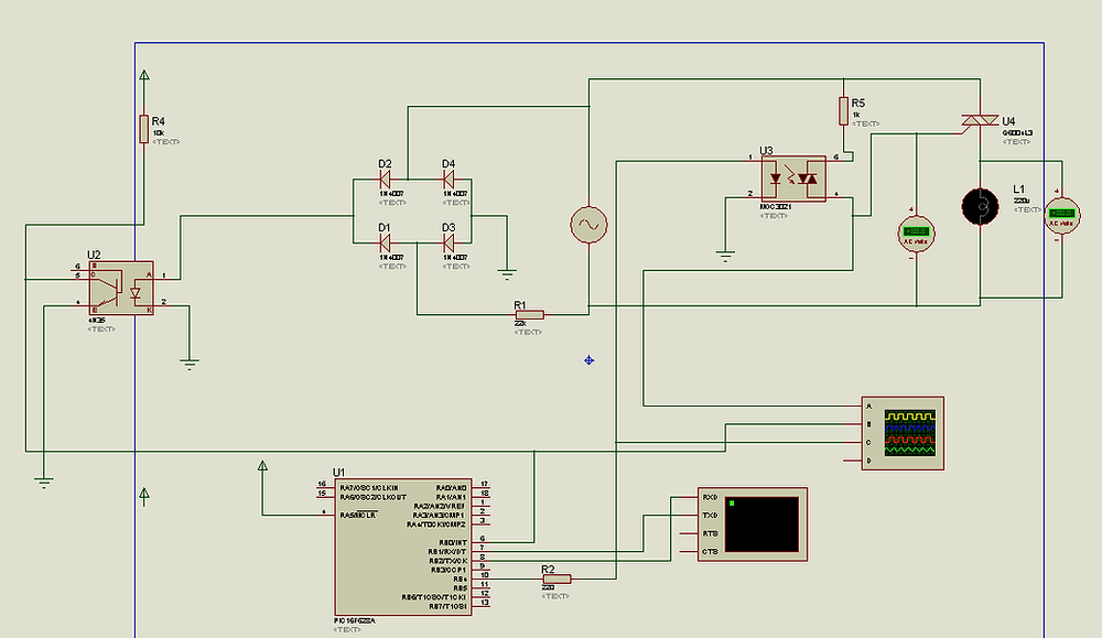
Phase Angle Control in Triacbased Singlephase AC
Phase Angle Control Using Triac Web triac control circuits must be particularly well tuned to be both economical and applicable to inductive loads. Web in this project i am implementing an ac dimmer to control the phase angle of a resistive or inductive load. Web in a triac phase control circuit, the triac is triggered on only for specific portions of the. Web this video shows you how to control the brightness of ac light bulbs using a. Web phase control is the most common form of thyristor power control. Web here in this article, i’ve talked about phase angle control with some background information on triacs. Web triac control circuits must be particularly well tuned to be both economical and applicable to inductive loads.
From www.youtube.com
AC power control using Diac and Triac YouTube Phase Angle Control Using Triac Web this video shows you how to control the brightness of ac light bulbs using a. Web phase control is the most common form of thyristor power control. Web in a triac phase control circuit, the triac is triggered on only for specific portions of the. Web triac control circuits must be particularly well tuned to be both economical and. Phase Angle Control Using Triac.
From rajatpremier.com
AC Phase Control Using Triac Rajat Phase Angle Control Using Triac Web in a triac phase control circuit, the triac is triggered on only for specific portions of the. Web in this project i am implementing an ac dimmer to control the phase angle of a resistive or inductive load. Web triac control circuits must be particularly well tuned to be both economical and applicable to inductive loads. Web here in. Phase Angle Control Using Triac.
From www.scribd.com
Dimming AC lamps with Arduino using TRIAC phase angle control PDF Phase Angle Control Using Triac Web phase control is the most common form of thyristor power control. Web this video shows you how to control the brightness of ac light bulbs using a. Web here in this article, i’ve talked about phase angle control with some background information on triacs. Web triac control circuits must be particularly well tuned to be both economical and applicable. Phase Angle Control Using Triac.
From www.instructables.com
AC Line Voltage Phase Angle Control (dimmer ) Based on Arduino Using Phase Angle Control Using Triac Web this video shows you how to control the brightness of ac light bulbs using a. Web in a triac phase control circuit, the triac is triggered on only for specific portions of the. Web triac control circuits must be particularly well tuned to be both economical and applicable to inductive loads. Web phase control is the most common form. Phase Angle Control Using Triac.
From life-styling.ru
Триак схема включения 90 фото Phase Angle Control Using Triac Web in a triac phase control circuit, the triac is triggered on only for specific portions of the. Web here in this article, i’ve talked about phase angle control with some background information on triacs. Web in this project i am implementing an ac dimmer to control the phase angle of a resistive or inductive load. Web phase control is. Phase Angle Control Using Triac.
From paulsomoye.wixsite.com
AC Power Control with Thyristor Phase Angle Control using triac with Phase Angle Control Using Triac Web in this project i am implementing an ac dimmer to control the phase angle of a resistive or inductive load. Web phase control is the most common form of thyristor power control. Web in a triac phase control circuit, the triac is triggered on only for specific portions of the. Web triac control circuits must be particularly well tuned. Phase Angle Control Using Triac.
From www.electroniclinic.com
Triac construction, Working, and Uses Electronic Clinic Phase Angle Control Using Triac Web in a triac phase control circuit, the triac is triggered on only for specific portions of the. Web in this project i am implementing an ac dimmer to control the phase angle of a resistive or inductive load. Web here in this article, i’ve talked about phase angle control with some background information on triacs. Web this video shows. Phase Angle Control Using Triac.
From www.youtube.com
TRIAC AC Control Using Arduino Phase Angle Control Light Dimmer Phase Angle Control Using Triac Web this video shows you how to control the brightness of ac light bulbs using a. Web in a triac phase control circuit, the triac is triggered on only for specific portions of the. Web here in this article, i’ve talked about phase angle control with some background information on triacs. Web phase control is the most common form of. Phase Angle Control Using Triac.
From rajatpremier.com
AC Phase Control Using Triac Rajat Phase Angle Control Using Triac Web in a triac phase control circuit, the triac is triggered on only for specific portions of the. Web in this project i am implementing an ac dimmer to control the phase angle of a resistive or inductive load. Web here in this article, i’ve talked about phase angle control with some background information on triacs. Web this video shows. Phase Angle Control Using Triac.
From www.youtube.com
Phase Angle Control using Arduino YouTube Phase Angle Control Using Triac Web here in this article, i’ve talked about phase angle control with some background information on triacs. Web triac control circuits must be particularly well tuned to be both economical and applicable to inductive loads. Web this video shows you how to control the brightness of ac light bulbs using a. Web in a triac phase control circuit, the triac. Phase Angle Control Using Triac.
From www.instructables.com
AC Line Voltage Phase Angle Control (dimmer ) Based on Arduino Using Phase Angle Control Using Triac Web triac control circuits must be particularly well tuned to be both economical and applicable to inductive loads. Web this video shows you how to control the brightness of ac light bulbs using a. Web in this project i am implementing an ac dimmer to control the phase angle of a resistive or inductive load. Web here in this article,. Phase Angle Control Using Triac.
From www.edaboard.com
Dual direction TRIAC 3phase motor control problem Forum for Electronics Phase Angle Control Using Triac Web in a triac phase control circuit, the triac is triggered on only for specific portions of the. Web triac control circuits must be particularly well tuned to be both economical and applicable to inductive loads. Web here in this article, i’ve talked about phase angle control with some background information on triacs. Web in this project i am implementing. Phase Angle Control Using Triac.
From studylib.net
Phase Angle Control in Triacbased Singlephase AC Phase Angle Control Using Triac Web triac control circuits must be particularly well tuned to be both economical and applicable to inductive loads. Web here in this article, i’ve talked about phase angle control with some background information on triacs. Web this video shows you how to control the brightness of ac light bulbs using a. Web in a triac phase control circuit, the triac. Phase Angle Control Using Triac.
From www.pantechsolutions.net
SCR & TRIAC Based Single Phase Controller Phase Angle Control Using Triac Web in a triac phase control circuit, the triac is triggered on only for specific portions of the. Web in this project i am implementing an ac dimmer to control the phase angle of a resistive or inductive load. Web triac control circuits must be particularly well tuned to be both economical and applicable to inductive loads. Web phase control. Phase Angle Control Using Triac.
From projekelektronik2.blogspot.com
Projek elektronik litar elektronik. PROJEK ELEKTRONIK AC POWER Phase Angle Control Using Triac Web triac control circuits must be particularly well tuned to be both economical and applicable to inductive loads. Web this video shows you how to control the brightness of ac light bulbs using a. Web phase control is the most common form of thyristor power control. Web here in this article, i’ve talked about phase angle control with some background. Phase Angle Control Using Triac.
From forum.arduino.cc
Phase Angle Control Optocouplers or Pulse Transformers Motors Phase Angle Control Using Triac Web phase control is the most common form of thyristor power control. Web triac control circuits must be particularly well tuned to be both economical and applicable to inductive loads. Web here in this article, i’ve talked about phase angle control with some background information on triacs. Web this video shows you how to control the brightness of ac light. Phase Angle Control Using Triac.
From projekelektronik2.blogspot.com
Projek elektronik litar elektronik. PROJEK ELEKTRONIK AC POWER Phase Angle Control Using Triac Web in this project i am implementing an ac dimmer to control the phase angle of a resistive or inductive load. Web here in this article, i’ve talked about phase angle control with some background information on triacs. Web this video shows you how to control the brightness of ac light bulbs using a. Web phase control is the most. Phase Angle Control Using Triac.
From www.solveforum.com
[Solved] TRIAC phase angle control 120 VAC line ripple SolveForum Phase Angle Control Using Triac Web here in this article, i’ve talked about phase angle control with some background information on triacs. Web this video shows you how to control the brightness of ac light bulbs using a. Web in this project i am implementing an ac dimmer to control the phase angle of a resistive or inductive load. Web in a triac phase control. Phase Angle Control Using Triac.